傅里叶变换光谱仪(Fourier Transform Spectrometer,FTS)是一种基于干涉测量技术的光谱分析仪器,其核心原理是通过测量干涉图并进行傅里叶变换来获取光谱信息。以下是其主要原理、构造、特点和应用的详细说明。一、主要原理
干涉测量
- 光源发出的光经过分束器分为两束,分别射向固定反射镜和可动反射镜,反射后重新合束并发生干涉。
- 通过移动可动反射镜改变光程差,探测器记录随光程差变化的干涉信号(干涉图)。
傅里叶变换
- 干涉图是光强随光程差的函数,包含所有频率信息的叠加。
- 对干涉图进行傅里叶变换,将其从时域(光程差域)转换到频域,得到光谱图(强度 vs 波数或波长)。
数学基础


二、主要构造和技术参数
傅里叶变换光谱仪(FTS)的核心构造设计都围绕着产生并精确测量干涉图这一目标。其基本构造可以分解为以下几个核心部分,下图清晰地展示了其工作原理和关键组件:
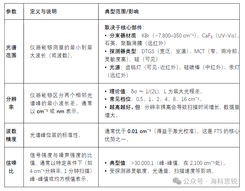
三、傅里叶光谱仪的主要性能参数
四、主要应用领域
1,红外光谱分析
材料鉴定:有机化合物、聚合物、无机物的官能团分析。气态监测::大气污染物(CO₂、CH₄)、工业废气检测。
2,天文观测
恒星、行星大气成分分析,宇宙背景辐射测量(如詹姆斯韦伯太空望远镜部分仪器)。
3,遥感与环境科学
卫星载荷测量大气温湿度剖面、臭氧分布(如气象卫星AIRS)。
4,太赫兹技术
药物分析、安全检测(爆炸物识别)、材料介电性质测量。
5,激光光谱
高分辨率分子吸收光谱(如大气微量气体监测)。
6,激光器等光源波长测量
7,医学与生物:
组织病理分析、血液成分检测(如血糖无创监测研究)。
五、瑞士Arcoptix公司傅里叶光谱仪主要产品规格和参数
台式光谱仪
Arcoptix公司的傅里叶光谱仪应用配置方案
ARCoptix S.A. 是一家专注于光谱学领域的瑞士公司。公司成立于2006年,属私有企业,办公与生产设施分布于两处:销售办公室坐落于纳沙泰尔湖畔的纳沙泰尔市,而生产线则位于侏罗山脉风光秀丽的特拉姆兰地区。我们的核心业务是傅里叶变换红外(FTIR)光谱技术,该技术可广泛应用于电磁波谱中的近红外(NIR)和中红外(MIR)波段。过去十余年间,已有数百台我们的仪器在全球稳定运行,使团队在台式及原始设备制造商(OEM)型傅里叶变换红外光谱仪的制造与认证方面积累了深厚经验。 北京海科思锐光电仪器有限公司是瑞士Arcoptix公司正式授权的中国代理商,负责其全部产品在中国市场的销售,技术咨询,售后服务。北京海科思锐作为一家专业的激光/光电产品代理公司,代理产品包括:各种激光器(半导体激光器,固体激光器,光纤激光器,气体激光器等,cw,纳秒,亚纳秒,皮秒,飞秒,单频,宽调谐等),激光测试设备(激光功率计/能量计,光斑分析仪,M2仪,光谱仪,波长计,红外观察仪,光电探测器,自相关仪,spider等),激光与光学元器件(激光镜片,隔离器,光栅,滤波片,半导体激光电源,光纤器件),光谱仪器,光机械(光学隔震平台,位移台,调整架,光机组件等)。