010-62566138
在众多先进测量和精密制造领域,外界振动都是一个需要密切关注和屏蔽的因素,例如纳米技术与生命科学经常用到的原子力显微镜和扫描隧道显微镜都对外界振动非常敏感,微小的振动都会直接影响设备的成像效果,还有在量子计算和引力波探测中,微弱的外界振动也会对探测信号产生明显干扰。将测量或者制造设备放置在隔振平台上是最常用的屏蔽外界振动影响的手段。气浮隔振平台、主动隔振平台和负刚度隔振平台是在高端隔振应用中最常见的三种隔振平台,今天我们对这三种隔振平台进行一下对比,并具体介绍负刚度隔振平台的适用场景。
一、功能原理的对比

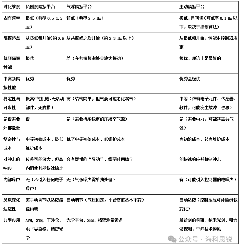
二、综合对比

负刚度隔振平台是由美国Minus K公司独家研制的,拥有专利技术。其主要特点如下:
1.极低的固有频率:0.5 Hz的固有频率是其核心竞争力,提供了从极低频开始的卓越隔振性能。
2.卓越的低频隔振性能:在1-10Hz这个对精密仪器最有害的频段,其性能远超气浮和被动隔振方案。
3.无需气源和电源:纯机械结构,免维护,可在任何环境中(如无尘室、野外)即插即用。
4.高稳定性与可靠性:无活动部件磨损,无电子元件老化问题,寿命极长。
5.无噪声干扰:不会引入电子控制器的电噪声,对于STM、AFM等电信号敏感的测量至关重要。
负刚度隔振平台潜在局限性:
有限的动态范围:一旦负载设定好,其性能在最佳点附近最优化。如果设备重量发生大幅变化,可能需要重新调节。
对冲击的响应:由于其低刚度特性,在受到较大冲击(如猛烈撞击)时,平台的位移幅度可能比刚性更强的平台大,但其高内阻会使其迅速稳定下来。
四、负刚度隔振平台的主要适用场景
Minus K平台广泛应用于所有需要极致隔振的科研和工业领域。
扫描探针显微镜
原子力显微镜、扫描隧道显微镜
电子显微镜
扫描电镜、透射电镜
光学精密与光子学
干涉仪、共聚焦显微镜、光刻系统
生物技术与生命科学
膜片钳、细胞显微注射
航空航天与国防
惯性导航系统测试、陀螺仪校准
计量与标准
总结来说,美国Minus K公司的负刚度隔振平台通过其独特的“负刚度”机械设计,实现了接近零刚度的系统,从而获得了极低的固有频率和卓越的隔振性能,尤其是在传统隔振方案效果不佳的低频段。它是一种高性能、高可靠性、无需外部能源的被动隔振解决方案,是许多顶级科研和工业领域不可或缺的关键设备。
五、Minus K负刚度隔振平台主要产品规格参数列表:

六、Minus K负刚度隔振平台应用图片






北京海科思锐光电仪器有限公司作为美国Minus K Technology公司正式授权代理商,已经在国内成功交付安装了多台其负刚度隔振平台,服务于激光干涉仪、电子显微镜等多个领域,对其产品的特点、适用范围有深入的了解,可以根据用户应用需求确定合适的隔振平台规格。
邮箱
sales@bjhksr.com
电话
010-62566138
微信公众号
海科思锐
地址
北京市海淀区知春路118号A座1403B