010-62566138

北京海科思锐光电仪器有限公司
京海科思锐光电仪器有限公司
直驱电动位移台的主要特点和应用
来源:原创 | 作者:陈亚辉 海科思锐 | 发布时间: 1天前 | 18 次浏览 | 🔊 点击朗读正文 ❚❚ | 分享到:
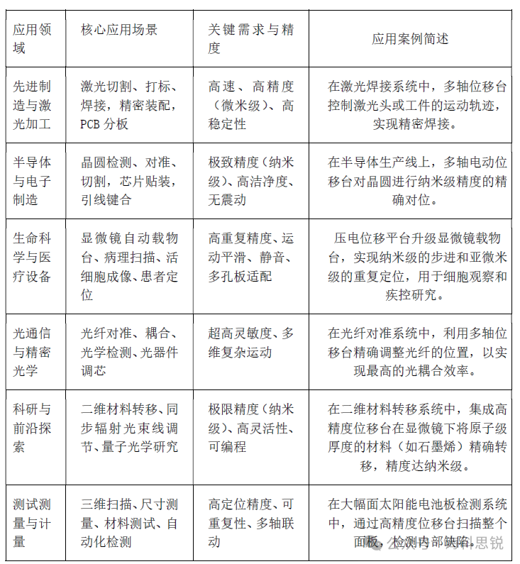
   电动位移台的应用范围非常广泛,几乎所有需要精密自动定位的场景都有它的身影。从核心的工业制造到尖端的科学研究,它是实现精密运动自动化的关键部件。

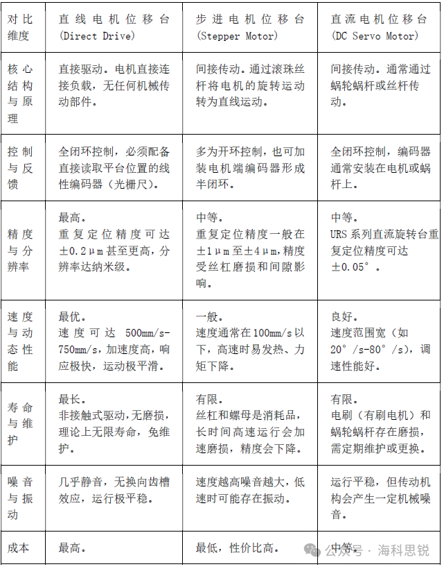
    直驱电机、步进电机和直流电机是电动位移台最主流的三种驱动技术。直驱电机电动位移台的核心,在于用直线电机或力矩电机直接驱动,舍弃了丝杆、齿轮等中间机械传动部件。这种设计让它拥有了卓越的精度、速度和寿命,是实现“直接驱动”与“精密反馈”闭环控制的关键。

直驱电机、步进电机和直流电机三大主流电动位移台全方位对比

直驱电机位移台共性优势:
▲ 零传动,零背隙:由于电机直接与负载连接,彻底消除了传统传动机构(如丝杆、齿轮)固有的回程间隙,实现了极高的重复定位精度和响应速度。
▲ 超高精度与分辨率:配合直接安装在最终运动部件上的高分辨率编码器,系统能够精确补偿任何微小误差,实现纳米级或亚角秒级的定位精度和重复性。
▲ 极佳的动态性能:直驱结构摩擦小、惯量低,使得位移台能够实现更高的速度、加速度和减速度,同时运动极其平滑,即使在极低速下也能避免"爬行"现象。
▲ 高可靠性与长寿命:运动部件间无接触磨损,避免了传统螺杆等部件因摩擦产生的性能下降问题,理论上具有无限长的机械寿命,维护成本极低。
▲ 紧凑安静:省去了复杂的传动机构,使得整体结构更紧凑,运行也更安静。

直驱电动位移台的重要应用领域

附1:立陶宛Standa公司直驱电动位移8MTL1401-300:主要性能参数:
立陶宛Standa公司8MTL系列电动位移台基于三相无铁心直线无刷伺服电机技术。其直驱技术可实现零背隙运动,具有高精度、高重复性和低摩擦力的特点。
8MTL系列电动位移台采用线性非接触式光学编码器作为反馈系统,可确保以亚纳米级运动分辨率实现位置的直接控制。
经天然时效处理的铝合金保证了8MTL仪器的高温稳定性、柔顺性,以及导向系统无漂移的长期优异运动学性能。该位移台结构紧凑,可集成到高密度设备及狭小空间应用中。
8MTL系列位移台可根据需求定制适用于洁净室和真空环境(最高10⁻³ Torr)。如需更高真空度要求,请联系Standa技术支持。若有特殊的洁净度要求,请另行说明(请在产品询价中注明)。
该电动位移台可直接连接至标准英制/公制光学平台。XY扫描位移台无需使用连接板即可直接组装。若对正交性有极高要求,可向Standa技术支持提出额外申请。
8MTL系列电动位移台的运动控制可通过Standa或ACS运动控制器与驱动器实现。
针对轻工业应用,8MTL位移台可安装于标准光学平台或超平花岗岩平台上供货。
8MTL1401-300主要技术参数:
备注:

  1. 绝对精度与双向重复性测量采用Zygo ZMI 501迈克尔逊激光干涉仪进行。
  2. 俯仰与偏摆角测量采用11D-ALI-COL电子自准直仪进行。11D-ALI-COL分辨率:1 μrad;环境误差:1 μrad。
  3. 最大速度受编码器与驱动器的截止频率电气限制,同时受导向系统机械限制。
  4. 最大加速度受驱动器峰值电流、电机峰值电流及外部负载(惯量)限制。具体请咨询Standa技术支持。
  5. 负载能力受负载位置及集成导向系统限制。负载计算请联系Standa技术支持。
  6. 运动质量是系统的恒定参数,表征空载系统的m0或惯量。
  7. 推荐控制器与驱动器可根据具体应用优化选型。选型建议请联系Standa技术支持。
  8. 推荐电源取决于所需工作周期与负载。选型建议请联系Standa技术支持。
  9. 差分输出可通过LCMv2实现无源(缓冲)或有源(调制)两种方式。
  10. 位移台可根据需求组装以实现更高正交性。
  11. 标量控制可通过USB/TCP-IP/RS-232通信接口实现;矢量控制建议使用EtherCAT。
  12. 导向系统防护能力有限,禁止在潮湿或多尘环境中使用。

2 Standa公司标准直驱电动位移台主要型号

1,8MTL110

行程: 70, 200, 320 mm

最大负载: 10 kg

28MTL1301

行程: 170 mm

最大负载: 30 kg

38MTL1401

行程: 300 mm

最大负载: 30 kg

48MTL165

行程: 200, 300, 400 mm

最大负载: 50 kg

58MTL220

行程:400, 500, 600, 1000 mm

最大负载: 100 kg

68MTL300

行程:400, 500, 600, 800 mm

最大负载 150 kg

    立陶宛Standa公司成立于1987年,为科研和工业领域生产基于步进电机驱动、直流电机驱动、直驱电机的电动位移台、旋转台,真空用位移台,规格种类丰富,满足各种应用场景要求,发货及时。中国正式授权代理商:北京海科思锐光电仪器有限公司
     北京海科思锐作为一家专业的激光/光电产品代理公司,代理产品包括:各种激光器(半导体激光器,固体激光器,光纤激光器,气体激光器等,连续,纳秒,亚纳秒,皮秒,飞秒,单频,宽调谐激光器等),激光测试设备(激光功率计/能量计,光斑分析仪,M2仪,光谱仪,波长计,红外观察仪,光电探测器,自相关仪,spider等),激光与光学元器件(激光镜片,隔离器,光栅,滤波片,半导体激光电源,光纤器件),光谱仪器,光机械(光学隔震平台,位移台,调整架,光机组件等)。
联系方式:
电话:010-62566138
E-mail: sales@bjhksr.com
网址:www.bjhksr.com


新闻资讯
NEWS